Instance Verification Kit (IVK)
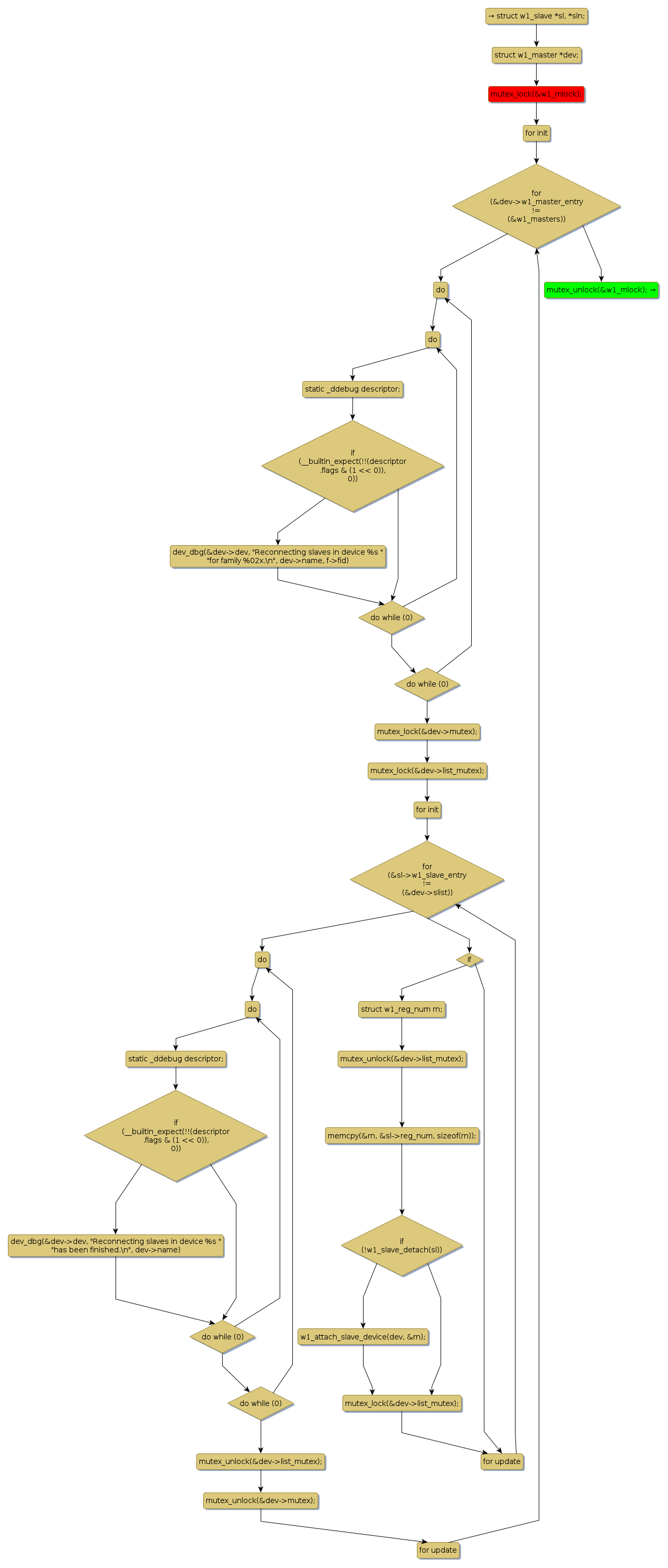
mutex lock @ [21510+22+/linux-3.19-rc1/drivers/w1/w1.c]
Instance Signature: w1_mlock
|
The Matching Pair Graph:
|
|
Function Name
|
Control Flow Graph (CFG)
|
Events Flow Graph (EFG)
|
Source Correspondence
|
|
w1_reconnect_slaves
|
|
|
[21401+19+/linux-3.19-rc1/drivers/w1/w1.c]
|